氮化镓快充市场爆发:24家大型代工厂纷纷量产出货
氮化镓快充市场从概念走向量产民用化,仅用了短短几年时间;而从产品量产到目前行业的爆发,间隔不到一年。仅2020年初充电头网从美国CES展会上的数据来看,就有66氮化镓快充充电器新品发布,呈井喷的发展趋势。
据充电头网2020年中统计数据显示,已有华为、小米、OPPO、魅族、三星、努比亚、realme等多个知名品牌推出了氮化镓快充产品。电商方面,目前也有17家品牌先后推出了数十款氮化镓快充新品。
氮化镓快充的快速兴起,为充电器工厂提供了巨大的发展空间,大批的传统充电器厂商纷纷迅速转战氮化镓市场。从技术引入、团队搭建到设备采购、产线配置,响应速度前所未有。同时也得益于快充工厂的大力投入,氮化镓快充市场才出现如此迅猛的发展态势。
充电头网一直以来都非常关注氮化镓快充市场的发展,到目前为止已经陆续拆解了数十款氮化镓快充充产品,并发布了《 氮化镓快充市场爆发:这家电容厂商大丰收!》、《多口氮化镓快充市场爆发:这家公司8款芯片卖爆了》、《氮化镓快充普及,65W最受欢迎:这三家芯片原厂赚大了》等多篇氮化镓产业相关报道。
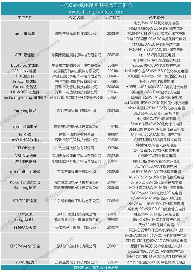
近期,充电头网专门针对氮化镓快充成品整理了一份涵盖25家主流工厂的名单,并列举了每家工厂的氮化镓经典应用案例,下面就分享给大家。如果想了解更多的快充充电器工厂,大家还可以参考《USB PD快充产业爆发,50家大型充电器代工厂浮出水面》这篇文章。
1、深圳市雅晶源科技有限公司
深圳市雅晶源科技有限公司是香港AMC集团下属的开关电源专业生产厂家,成立于2008年,拥有一站式的生产资源能力,能够确保和配合客户全面的规格及非常高的效率。产品包括交换模式电源、变压器、适配器、机顶盒电源板、电视机电源板、打印机电源板、LED驱动电源等。
产品案例:
(1)电友65W 2C1A氮化镓快充充电器
(2)品胜65W氮化镓快速充电器
(3)品胜65W 2C1A氮化镓充电器
(4)闪极90W 2C1A氮化镓充电器
(5)雅晶源90W氮化镓充电器
2、东莞市隆佳展能源科技有限公司
东莞市隆佳展能源科技有限公司成立于2009年,致力于充电器的开发,制造和销售,适用于各种便携式设备。是便携式可充电充电器模块(GaN充电器、交流适配器、移动电源、车载充电器、PD&QC测试仪、智能电缆等)的专业全球供应商。
产品案例:
(1)ROxANNE 66W氮化镓USB PD双口快充充电器
(2)Lapo 65W USB PD氮化镓快充充电器
(3)隆佳展65W 1A1C氮化镓PD充电器
3、东莞市宝铼珀通讯科技有限公司
东莞市宝铼珀通讯科技有限公司成立于2016年,是一家集研发生产为一体的高新企业,拥有各类旅行充电、车载充电器、 数据传输线、蓝牙发射器、无线充电器、 等系列产品。公司占地面积8000余平方米,拥有模具设计制作,塑胶成形生产、SMT表面贴装、DIP波峰焊接、MFi线材插头镭射焊接 、自动剥线焊接等一系列自动流水线,拥有行业领先的研发发设计水准和生产制作能力。
目前已获得 ISO-9001:2015 质量管理体系认证,Sedex 社会责任体系审核,以及Walmart供应商体系和MFi 6.6合格生产商,和CCC合格生产企业;产品先后通过 CCC、ETL、CE、FCC、PSE、WPC-Qi、Qualcomm、USB-IF、BSMI等产品认证。
产品案例:
(1)倍思120W 2C1A氮化镓充电器
4、安福县海能实业股份有限公司
安福县海能实业股份有限公司(股票简称:海能实业,股票代码:300787),是一家专业化的消费电子产品制造商。从成立开始,公司就专注于消费电子产品的技术研发、结构设计、精密制造、销售服务;致力于为客户提供定制化产品服务。公司的产品主要应用于智能移动通讯设备、家庭和商业影音设备、个人计算机及其它电子终端产品领域。
公司主营高速线束类产品,信号适配器类产品,电源适配器类产品,声学类产品。在江西省安福县、遂川县、广东省深圳市以及越南设立生产基地,在供货时效、生产效率方面有明显优势,为客户提供最有竞争力的产品和服务。
产品案例:
(1)贝尔金68W双C口GaN充电器
5、深圳市迪比科电子科技有限公司
深圳市迪比科电子科技有限公司成立于2004年,是一家集研发、生产、销售移动电源、电池、摄影器材等相关电子产品于一体的高新技术企业。公司广泛承接海内外客户的OEM和ODM的合作项目,目前拥有1800多名员工,厂房面积32000多平方米,以及多条国际标准的产品线,旗下拥有迪比科、斯丹德等品牌。
产品案例:
(1)迪比科90W双USB-C口氮化镓快充充电器
6、东莞市福瑞康控股有限公司
东莞市福瑞康控股有限公司创建于2018年,是中国最大的专业设计制作各类电源、通讯及网络系列变压器、分离器的厂商之一。总部位于香港,公司在北京、苏州、香港、台北、汉城、新加坡等世界城市均设有分支机构,在深圳光明、湖南郴州均设有分厂,拥有2000多名员工。逐步形成了覆盖全球的销售体系,树立了福瑞康的良好品牌信誉,建立了地区、集团化的高科技经济实体。
产品案例:
(1)小米GaN充电器Type-C 65W
7、深圳市高普达科技有限公司

2020-06-29 19:18:52