卫星行业深度报告:低轨互联网星座热潮兴起
天基互联网是指利用位于地球上空的各类空天平台向用户终端提供宽带互联网接入服务的新型网络。天基 互联网从大类上主要包括两种,一种是通过卫星向地面提供信号,包括各种轨道高度的卫星及星座,例如美国 卫讯公司 ViaSat 运营的 Ka 波段通信卫星 ViaSat-1、中国卫通公司的中星 16 号卫星等;另一种是通过空中平台 向地面提供信号,如高空气球、飞艇、无人机等,例如谷歌推出的谷歌气球“Project Loon”项目、航天科工提出 的高空太阳能无人机“飞云工程”项目等。
利用卫星提供天基互联网接入服务是国际主流方式。根据美国卫星协会 SIA 的统计,2012 年至 2018 年, 卫星宽带业务服务收入从 15 亿美元增长至 24 亿美元,保持持续稳定增长,六年间增长 60%,远高于整个卫星 服务业 11%的增速。
欧洲卫星公司(SES)是全球最大的通信卫星运营商,其利用 3 颗高轨高通量卫星和近 20 颗中轨 O3b 卫星 星座向全球提供宽带接入服务。根据 SES 2018 年年报,公司服务于全球 7 个著名的电信运营商,全球终端客户 超过 2500 万人,具备向一艘舰船提供 1Gbps 的高速通信能力,向 4 家全球领先的飞行连接服务商,提供的通信 延时小于 150ms。
低轨互联网卫星星座利用运行在 200-2000km 轨道高度的卫星群向地面提供宽带互联网接入服务,通过多 颗卫星组网实现全球覆盖。过去,低轨卫星因为距离地面较近,多用于对地观测;随着卫星成本及运载火箭发 射价格的下降,采用低轨通信卫星星座提供互联网接入服务具备了一定竞争力,全球多个企业提出了低轨星座 计划并逐渐付诸实施。
卫星通信与地面通信网逐步从竞争走向互补,最终将走向融合。天基互联网适用于适用于边远地区、农村、 山区、 海岛、灾区以及远洋舰队和远航飞机等陆地通信不易覆盖的地区,是地面互联网的重要补充。国际电信 联盟(ITU)、第三代合作伙伴计划(3GPP)、 SaT5G 和 CBA 等标准化组织组建了专业团队对星地融合相关问 题进行深入研究。
1.2 高轨卫星和低轨卫星星座对比
过去,大部分通信卫星都是地球同步轨道卫星,其运行在赤道上空接近 36000km 的轨道上,绕地球飞行的 周期与地球自转周期一致,星下点保持稳定,一颗卫星可以覆盖地球 1/3 的面积,非常适用于通信应用。但近 年来,高轨通信卫星制造市场日益萎缩,据统计,全球卫星通信运营商采购的高轨通信卫星数目正逐渐减少, 2009 年时达到最高峰 30 颗/年,而 2018 年的采购量却不足最高峰的四分之一。
高轨通信卫星主要存在三大问题,一是传播延时长:由于通信链路距离长,单跳延时可达数百毫秒,会影 响对实时性要求较高的通信应用;二是轨道资源紧张:地球同步轨道为一个圆,而非一个球面,由于相邻频率/ 轨道之间会产生通信干扰,影响卫星的正常使用,因此卫星之间有一定的距离要求,造成地球同步轨道资源的 紧张;三是无法覆盖高纬度地区:因为卫星在赤道上空,难以覆盖高纬度地区尤其是极地地区。
低轨卫星能够解决高轨通信卫星面临的问题,其距离地面较近,传播延时短;目前轨道/频率资源尚丰富, 先占先得;通过多个轨道面的多颗卫星组网实现全球无死角覆盖。但是低轨卫星需要组建较大规模的星座才能 够实现服务,初期投资比较大;另外,由于低轨卫星高速绕地球飞行,地面站天线需要实时改变指向才能对准 卫星,地面站的复杂度高于高轨卫星。
1.3 国内外主要低轨互联网星座运营企业的愿景
OneWeb 是由卫星领域的权威人士、连续创业者 Greg Wyler 于 2012 年创立,OneWeb 的使命是建立世界 上最大的互联网卫星星座,让每个人都能方便上网。虽然全世界的发达地区和城市都有较快的宽带接入,但仍 旧有 50%以上的地区,尤其是非洲、亚洲等广大地区仍然没有高速稳定的互联网接入,即面临所谓的“数字鸿沟”。 而 OneWeb 希望解决这一问题,通过在近地轨道部署的数百上千颗小型卫星,组成一个互联网卫星网络,使全 球范围内的用户都可以通过小巧、低成本的用户终端与卫星连接,以此来接入 3G、LTE、5G 和 WiFi 网络。
Starlink 是 SpaceX 在 2015 年提出的一项计划,目的是提供覆盖全球的高速互联网服务,拟发射 12000 颗卫 星。马斯克认为:“全球互联网接入每年的总收入约为 1 万亿美元,通过星链网络,或许可以获得其中约 3%的 收入。”
“鸿雁星座”是由中国航天科技集团有限公司自主建设的低轨卫星通信系统,包含一个移动通信星座和一个 宽带通信星座,可以服务 200 万移动用户、20 万宽带用户及近 1000 万的物联网用户,并在导航、航空、航海 等领域提供综合服务。该星座由中国航天科技集团东方红卫星移动通信有限公司负责建设和运营,建成后将开 展面向全球的智能终端通信、物联网、移动广播、导航增强、航空航海监视、宽带互联网接入等服务,具有全 天候、全时段在复杂地形条件下的全球实时通信能力,可实现“沟通连接万物、全球永不失联”目标。
“虹云工程”脱胎于中国航天科工此前提出的“福星计划”,计划发射 156 颗卫星,它们在距离地面 1000 公里 的轨道上组网运行,致力于构建一个星载宽带全球移动互联网络。目前定位的用户群体主要是集群的用户群体, 包括飞机、轮船、客货车辆、野外场区、作业团队以及一些偏远地区的村庄、岛屿等。
二、低轨互联网星座发展到了什么阶段?
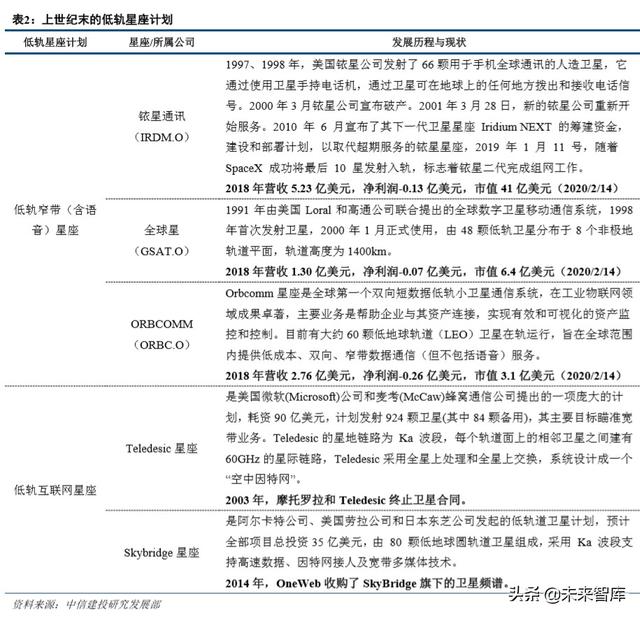
2.1 低轨通信卫星星座起源于上世纪末,本轮是第二次热潮
低轨宽带互联网星座并不是新生事物,20 世纪 80 年代开始掀起的小卫星技术热潮对星座的发展起了巨大 的推动作用,90 年代初期,低轨通信星座开始盛行,最多时有十几个卫星通信星座计划。早在上世纪末,伴随 铱星、全球星等低轨语音通信星座的兴起,业界相继提出了多个中低轨道互联网星座的概念,其中包括微软创 始人比尔?盖茨提出的 Teledesic 星座、法国阿尔卡特公司提出的 Skybridge 星座。
由于铱星系统早期运营失败,加之互联网产业遭遇第一次低谷,这些互联网星座设想全都停留在纸面上, 而没有付诸实施。但在那一轮浪潮中,业界已经对星座结构、频率分配、接入方式、干扰、信号衰减、资费等问题做了相当详细的研究。因此,今天的低轨宽带互联网星座可以认为是在这些技术基础上的第二次产业浪潮。
2.2 O3b 中轨通信卫星星座已经在运营
O3b 公司成立于 2007 年,其创始人 Greg Wyler 现在是 OneWeb 的创始人,公司旨在为全球偏远地区(主要 是非洲、亚洲和南美等)30 亿上网困难或上网昂贵的人口提供高带宽、低成本、低延迟的卫星互联网接入服务。 O3b 星座系统是目前全球唯一成功运营的中轨道宽带星座卫星通信系统。
O3b 公司原计划在赤道上空 8062km 中轨(MEO)部署 16 颗卫星,轨道周期为 288 分钟,为南北维 45°以 内地区提供可靠服务。O3b 方案和概念提出后,得到了 SES、Google 等大公司的支持,并于 2010 年底得到了 全额资助。
2013-2014 年,O3b 采用联盟号火箭部署了前三组共 12 颗卫星,其中首批 4 颗卫星入轨后发现供电分系统 和频率发生器单元发生故障。公司 2015 年底又订购了 8 颗卫星,主承包商均为泰雷兹·阿莱尼亚空间公司,分 别在 2018 年、2019 年发射升空,完成第一代星座的组网建设工作。据简氏防务报道,前 12 颗卫星的研制和发 射总成本约为 12 亿美元,2015 年再次融资 4.6 亿美元用于购买后续 8 颗卫星。
O3b 星座无星间链路,因此实时通信要求在全球多个地点布设地面站。目前,O3b 系统已经在全球 9 个地 点部署了地面信关站,分别是夏威夷、美国西南部、秘鲁、巴西、葡萄牙、希腊、中东、澳大利亚西南部、澳 大利亚东南部。测控站与部分信关站重叠,例如,美国本土、澳大利亚、希腊、秘鲁等地的信关站与测控站是 合二为一的。
O3b 用户设备包括 0.85m、1.2m、2.4m、4.5m 的 Ka 频段天线,由于需要在通信过程中进行卫星切换,为 确保卫星交接过程中业务不中断,需要配置两幅天线(未来相控阵天线实用后使用一副天线即可),每幅天线能 够自动捕获、跟踪运动的 O3b 卫星。目前 Comtech EF Data、Viasat、Gilat 等公司为 O3b 星座系统开发了宽带信 道设备。
2014 年 9 月 1 日,O3b 公司正式在太平洋、非洲、中东和亚洲地区提供商业服务,可提供大于 500Mb/s 的带宽,延时 150ms,政府机构和美国军方是其重点用户。O3b 把业务分为骨干网、地面移动网干线、能源专 业、海事专业和政府专业几大类,针对性的提供不同的速率和服务,不直接为消费者提供服务。目前 O3b 已经 拥有一批客户,以岛屿电信运营商居多,例如东泰米尔电信公司、巴布亚新几内亚数字通信集团、帕劳国家通 信公司、诺福克岛电信公司、马达加斯加海湾卫星通信公司等。目前,O3b 公司正在积极推广海事卫星通信服 务,美国皇家加勒比游轮公司旗下的海上绿洲号和海上诱惑号已经安装了 O3b 的卫星通信终端,系统测试最高 单艘游轮的速率达到 700Mbit/s,时延仅为 140ms 左右,实现了其所宣称的“光纤的速度、卫星的覆盖”。O3b 曾 表示,2016 年其收入预计将超过 1 亿美元,比 2015 年翻一番。
2017 年,欧洲卫星公司 SES 公司收购 O3b 公司后,由波音卫星系统公司(BSS)研制 22 颗 O3b 星座第二 代卫星(O3b mPower),预计第二代卫星将于 2020 年以后开始发射部署,致力于通过卫星星座实现全球连接。 O3b 第二代星座具有规模可变能力,初期将由 7 颗高通量中轨卫星组网,设 3 万个宽带互联网服务点波束,通 信总容量将达 10Tb/s。这些新增卫星将会兼用倾斜和赤道轨道,把 O3b 星座覆盖范围从目前的南北纬 50 度之 间扩展到地球两极,成为一个全球性系统。
如今,O3b 星座服务了 50 个国家的客户,惠及了超过 1500 万最终用户,为 6 家石油和天然气超级巨头中的 4 家提供服务,为全球五大邮轮公司中的四家提供卓越的连接体验。O3b 证明了 NGSO 系统的可行性。O3b 系统的设计多应用于电信运营商前端,而非直接接入用户,这是 O3b 与 OneWeb 等低轨互联网星座的不同之 处。
2.3 国内外多家企业提出低轨互联网星座计划,部分企业已进入密集部署状态
继 O3b 星座之后,Greg Wyler 在 2012 年创立了 OneWeb 公司。OneWeb 致力于构建一个能够覆盖全球的高 速宽带网络,为世界各地提供高速宽带服务,以此消弥不同地区间的数字鸿沟,可以看作是 LEO 星座 2.0 时代 的引领者。
自 OneWeb 成立后,多个低轨互联网星座计划相继提出,准备在潜在的巨大市场中分一杯羹。其中包括创 业公司 LeoSat、SpaceX 提出的 Starlink、加拿大 TeleSat 公司提出的 TeleSat LEO、亚马逊的 Kuiper、航天科工 集团的虹云工程、航天科技集团的鸿雁星座、电子科技集团的天地一体化信息网络、银河航天的银河 Galaxy 等。
低轨互联网星座需要较大的前期投入,创业公司需要拿到足够的融资以度过“死亡谷”阶段,LeoSat 计划尚 未实施就已经宣告停止运作;OneWeb、SpaceX 已拿到了较多融资,但预计仍然有资金缺口,SpaceX 已经考 虑将 Starlink 分拆单独 IPO;政府的支持也很重要,加拿大 Telesat 公司已经提前获得了加拿大政府的订单。
2.3.1 OneWeb、Starlink 已进入大规模星座密集部署期
1、OneWeb
OneWeb 于 2012 年成立,2015 年获得 5 亿美元的 A 轮融资,参与该轮投资的公司包括空中客车(Airbus)、 巴帝企业(Bharti Enterprises)、高通、可口可乐、维京集团等,用于关键技术研发;2016 年获得 12 亿美元的 B 轮融资,该轮融资由日本软银公司主导,该笔资金用于支持其在佛罗里达州建设一家卫星工厂,包括 2 条批量 自动化生产线,单条生产线具备一天一星的生产能力。2019 年,弗罗里达州的卫星工厂开始批量生产卫星,当 年完成 C 轮融资 12.5 亿美元,投资方包括软银、高通、卢旺达政府等。
2019 年 2 月,OneWeb 第一组 6 颗卫星发射升空。2020 年 2 月 7 日,OneWeb 第二组 34 颗卫星发射升空, OneWeb 表示,这标志着他们开启了 2020 年的定期发射行动,第一阶段 648 颗卫星将得到快速部署,后续基本上每个月发射一次,2021 年实现全球服务。这些卫星分布在 12 个轨道上,每个轨道 49 颗,累计 588 颗卫星。 与此同时,每个轨道上再多留 5 颗卫星备用,总计 648 颗卫星。OneWeb 最终将实现 1980 多颗卫星的全球覆盖。
OneWeb 卫星每颗重 150kg,轨道高度为 1200km,每颗卫星配备 2 副 Ku 频段的用户链路天线、2 副 Ka 频 段的关口站天线以及 2 副全向测控天线,单星容量超过 8Gbps,星座总容量可达到数 Tbps 量级。单颗卫星的研 制成本原计划低至 50 万美元,但 2018 年年底 Greg Wyler 表示,卫星成本有一定程度的超支情况,具体超支数 额并未公布,虽然单颗卫星成本上升,但是由于技术提升,每个 bps 的成本在下降。
OneWeb 地面段将部署超过 40 个关口站,分布于全球范围,单个关口站配置多副口径大于 3.5m 的天线, 可同时服务 10 余颗卫星。用户段包括固定、舰载、车载和机载等多类型终端,天线尺寸为 45cm-1m,包括机械 式双抛物面天线、相控阵天线等多种方案,终端数据服务速率可达 50-200Mbps。OneWeb 用户终端由卫星天线、 接收器和客户网络交换单元组成,客户网络交换单元将用户终端连接到网络,进而连接到终端用户设备,包括 笔记本电脑、智能手机、传感器等。
经测试,OneWeb 卫星可提供每秒 400 兆的宽带接入能力和 32 毫秒的延时,OneWeb 首席执行官 Adrian Steckel 表示:“这和家里的宽带比起来,几乎已经达到同样水准”。
2、Starlink
SpaceX 在 2015 年提出 Starlink 计划,拟部署 12000 颗低成本卫星,分别在 550 公里轨道部署 1600 颗,在 1150公里轨道部署2800颗,最后在340公里轨道部署7500颗卫星。提出Starlink计划后,SpaceX先后在2015-2019 年完成了 5 轮融资(G 轮-L 轮),共计近 30 亿美元。SpaceX 估值从 2015 年的 120 亿美元提升至当前的 333 亿美元。2020 年 2 月,SpaceX 表示要分拆 starlink 单独 IPO。
Starlink 计划提出后,SpaceX 在华盛顿州雷德蒙市开设了一个新的工厂来研制这些通信卫星。2018 年 2 月, SpaceX 发射了两颗互联网测试卫星,这是 SpaceX 的全球 WiFi 覆盖计划的起点。2019 年 5 月 24 日,首批 60 颗 starlink 卫星发射升空。2019 年 11 月 11 日、2020 年 1 月 6 日、2020 年 1 月 29 日、2020 年 2 月 17 日,第二 批至第五批 starlink 卫星发射升空,进入了大规模部署阶段。目前 SpaceX 已经拥有了 300 颗卫星,2020 年计划 进行 24 次发射任务,发射上千颗卫星。
每颗 Starlink 卫星重约 227kg,装有多个高通量相控阵天线和一个太阳能电池组,使用以氪为工质的霍尔推 进器提供动力,配备和“龙飞船”相似的星敏感器高精度导航系统。为了避免密集的卫星和太空垃圾发生碰撞, “星链”卫星能够自动跟踪轨道附近的太空碎片并避免碰撞。目前发射的卫星未设置星间链路,但后续卫星可能会增加采用激光通信的星间链路。SpaceX 首席执行官埃隆·马斯克和首席运营官格温·肖特维尔表示,每颗卫星 的生产和发射成本已经远远低于 50 万美元,60 卫星可提供 1Tbps 的带宽,即每颗卫星接近 17Gbps 带宽。
Starlink 的目标是 2020 年在美国北部和加拿大提供服务,到 2021 年迅速扩大到接近全球覆盖人口稠密的 世界。
2.3.2 国内“虹云”、“鸿雁”、“天象”“银河”相继发射验证星,有望步入大规模部署阶段
1、虹云工程
2016 年,航天科工集团提出“虹云工程”,计划发射 156 颗卫星实现全球组网。中国航天科工方面称,“虹 云工程”具备通信、导航和遥感一体化、全球覆盖、系统自主可控的特点,以其极低的通信延时、极高的频率复 用率、真正的全球覆盖,可满足中国及国际互联网欠发达地区、规模化用户单元同时共享宽带接入互联网的需 求。同时,“虹云工程”也可满足应急通信、传感器数据采集以及工业物联网、无人化设备远程遥控等对信息交 互实时性要求较高的应用需求。
2017 年,为大力推进商业航天产业,航天科工二院专门成立了空间工程公司,并着手在武汉国家航天产业 基地建设卫星产业园。这个产业园将满足 2020 年虹云工程业务试验星的发射需求,支撑 2022 年左右整个星座 卫星的批量生产。武汉卫星产业园项目已于 2019 年 4 月 24 日正式开工建设,预计 2020 年 10 月 31 日具备投产 能力。
2018 年 12 月 22 日,虹云工程技术验证星自在酒泉卫星发射中心成功发射入轨后,先后完成了不同天气条 件、不同业务场景等多种工况下的全部功能与性能测试。体验人员在卫星入境时,关闭 4G 信号,登陆卫星用 户站的 WiFi 热点,成功实现了网页浏览、微信发送、视频聊天、高清视频点播等典型互联网业务,无丢帧卡滞 现象,在轨实测的所有功能与指标均满足要求。
按照规划,整个“虹云工程”被分解为“1+4+156”三步。第一步计划在 2018 年前,发射第一颗技术验证星, 实现单星关键技术验证,目前已经完成;第二步到“十三五”末,发射 4 颗业务试验星,组建一个小星座,让用 户进行初步业务体验;第三步到“十四五”末,实现全部 156 颗卫星组网运行,完成业务星座构建。为在全国范 围内开展应用示范,中国航天科工集团有限公司二院抓总研制投产了应用示范系统,其中包含 1 套机动式信关 站和多型用户站,预计 2020 年初投入使用。

2020-03-22 18:34:49