ERP兵法|如何规划,ERP实施才能事半功倍?
导读:一位CIO按照ERP实施规范,在完成了如表1所示的规划工作后,就启动了ERP项目。
结果,他发现自己几乎陷入了“地雷阵”:时间越来越吃紧;每天的协调,使他精疲力竭;太多的内耗,使他应接不暇;一些部门的态度消极,实施人员太少……最要命的是,总经理因为看不到实施成效,又听到各方抱怨,对ERP产生了疑虑。
表1 ERP项目需要规划的基本内容
这位CIO的问题出在哪呢?追根溯源,在于这位CIO仅仅在形式上完成了如表1所示的ERP规划。
规划ERP不能就事论事,更不能仅仅局限于技术规划。ERP规划阶段是企业运筹帷幄,决胜千里的过程。因此,我将“规划篇”作为《ERP兵法》的第一篇。
那么,成功的CIO们都是怎样规划ERP的呢?
孙子说:“经之以五事,校之以计而索其情:一曰道,二曰天,三曰地,四曰将,五曰法。”
对于运筹ERP项目的CIO而言,经之以五事,就是要规划好五个层面的问题:一要讲政治;二要借天时;三要辟地利;四要配干将;五要有法治。
“一曰道”就是要讲政治
什么是企业政治?管理学的政治与政治学的政治不一样。管理学的政治是指那些“不是由组织正式角色所要求的,但又影响或试图影响组织中利害分配的活动”(引自Stephen P. Robbins “Organizational Behavior”)。例如,在ERP系统实施过程中,一些员工为了隐瞒自己的过失,篡改数据,文过饰非,这就是管理学中的政治。
什么样的企业需要特别关注企业政治呢?总结ERP咨询和实施案例,我发现,可以通过以下线索来判断企业政治行为的强弱:
表2 如何从小细节发现大问题?
如果您的企业出现上述五条线索的任何一项,在实施ERP的时候,就需要特别关注企业的政治行为了。因为在这些企业里实施ERP,一些问题会久议不决,一些简单的问题会越协调越复杂,好不容易形成的正确决议又可能难以实施。如果CIO能够在规划阶段就预见到企业政治行为对ERP项目的影响,就可以发现一些具有深远意义的实施策略。
例如,一家历史悠久的国有机械制造业企业进行管理信息化建设时,CIO从分析企业政治行为中发现了一条最佳路径。于是,在起步阶段,他们没有立即实施ERP系统,而是先避重就轻,从OA入手,目的是使各级管理者能在最短的时间内,亲身感受到信息化给企业带来的变化,从而重视ERP的实施,重视信息技术部门的管理价值。
另一家大型装备制造业企业的CIO,在ERP系统的策划阶段,投入最大精力做的两件事,一是ERP选型;二是从各个角度使高层领导团队认识到实施ERP的重要性和艰巨性。后来,在ERP项目实施过程中,只要遇到问题,就会有总经理的支持,保证了ERP系统的顺利推进。
而在那些实施艰难的ERP项目中,几乎都有CIO痛苦的身影,他们陷入了部门对峙,孤立无援而又束手无策。
因此,在做ERP规划的时候,首先要有一个影子规划,这就是政治策略。政治策略的核心,就是要明确如何才能“管理”好自己的领导和同级管理者。
“二曰天”是要锁定恰当的时机
时势造英雄。选择一个好的时机可以使ERP项目更容易地推进。
对于那些有历史渊源的大中型企业而言,ERP要解决的管理问题,有很多是盘根错节的。改革会牵涉个人利益。在平稳的经营环境中,解决这些盘根错节的问题,需要付出较大的改革成本。而当某种机会或危机出现时,情况就不同了。所以,借天时,就是要寻找恰当的时机。
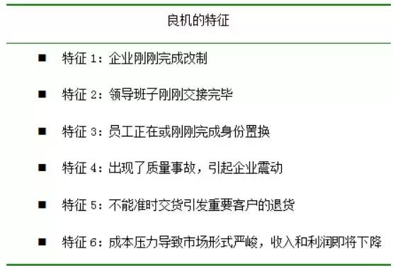
什么样的时机是启动ERP项目的良机呢?
总结以往案例,以下时机可能是一个良好的契机,需要引起企业的重视(如表3所示):
表3 如何发现启动ERP项目的良机?
上述机会之所以可以成为实施ERP的良机,是因为在这种条件下,更容易激发各级员工的危机意识、发展意识和变革意识,可以更好地调动各级员工们的积极性。
如果没有上述良机出现,又该怎么办呢?答案是如果没有这样的良机,不妨创造这样的机会。
河南一家处于垄断行业的国有中型装备制造业企业,几十年来,收益一直平稳,为了使各级员工能够认识到实施ERP的必要性和紧迫性,这家企业通过党群系统向全厂发起了危机意识教育,大力宣讲潜在的危机。在这家从来不为工资发愁的企业里,员工们意识到了未来的危机,从而认识到管理改革和实施ERP的必要性,使上下齐心协力,取得了非常好的实施成效。
还有一些时机是需要CIO警惕的不良时机。
河北的一家企业刚刚完成了ERP生产系统的上线运行,就发生了业务重组。一年后,企业稳定下来,又重新实施系统。另一家企业因为高层权力频繁更迭且各有不同的管理思路,导致ERP系统启动之后一拖再拖……总结各方实施案例,以下时机需要引起警惕(如表4所示):
表4 如何确定不良时机?
“三曰地”就是要辟地利,打通关键流程
辟地利,要靠管理咨询。
实施ERP不一定要做管理咨询,但实施成效显著的ERP项目大多先从管理咨询项目入手,并始终有管理咨询的护航。这是因为借助不同程度的管理咨询,可以在更彻底地治愈企业管理“症结”的同时,最大限度地彰显信息化的成效。
在一家大型机车制造企业的ERP项目中,我们首先从管理咨询入手,通过管理咨询理清组织结构和基本流程。在此基础上,开始实施ERP系统,伴随ERP系统的推进,管理咨询顾问继续细化各级流程。出现管理问题时,管理咨询顾问、技术实施顾问和企业人员会共同商讨并提出解决方案。从而,既根治了企业陈年积弊,又辅助ERP系统发挥出了最大的功效。在此基础上,管理咨询顾问又全面优化了企业的绩效管理和薪酬管理体系,解决了系统上线后,在新的运营环境下,员工的积极性和业绩导向问题。
而在那些没有管理咨询辅助,或者咨询服务蜻蜓点水,或者咨询方案无关痛痒的企业,实施ERP的大部分时间都消耗在了“是适应企业,还是适应软件”的拉锯战上,实施结果往往不是企业的最佳选择。
因此,选择适宜的咨询公司和咨询师为企业开辟“地利”,将会对ERP项目实施成效产生深远的影响。
“四曰将”就是要配备得力的干将
虽然说实施ERP是“一把手”工程,但“一把手”不可能事必躬亲,要有得力的干将承担起实施责任。
东北一家大型制造业企业的信息中心主任承担了实施ERP项目的全部责任。他尽职尽责,殚精竭虑,但还是无法协调各部门的矛盾,无法统一各方面的意见,最后,项目只好停工。而在同一体系的另一家企业里,ERP项目却一路顺风,甚至创造了奇迹。这家企业成功的原因在于组成了超强的ERP领导团队。总结成败案例,企业的将帅组合应以三人组合为基准。
这三人组合的第一位是“帅”。他就是总经理,或者处于企业高层管理团队,对上(董事会或总经理)的忠诚度和信任度高,对下的协调和执行能力强;既有改革的热情和勇气,又对企业文化有着深刻的认识。
第二位是“文将”。他处于中层管理团队,身居企管部部长之类的核心管理位置,有改革的热情和勇气,有协调和组织各部门配合的权力,也有下达工作计划和考核各部门工作业绩的职责。由其负责考查ERP计划,协调部门意见,考核项目进度,顺理成章,事半功倍。
第三位是“武将”,是信息技术部门的领导,负责ERP的技术实现和持续改进,有改革的热情和坚韧的毅力,有信息化建设的管理责权,有一个直属团队可以完成ERP实施工作。由其持续负责ERP系统的实施和改进,是企业信息化建设成功的基本保障。
上述组合,在实践中,可以根据企业情况有几种变形。例如:在那家组成超强团队的成功企业里,在将帅三人组合的基础上,从各个部门抽调了十二位中层管理者或业务骨干,组成了ERP管理小组,负责解决管理问题,做出各种决策。而在河南的一家企业中,在将帅的三人组合的基础上,人力资源部部长和财务部部长进入了团队,同样取得了非常好的成效。
虽然组合可以多种形式,但对于大中型企业而言,仅有信息技术部门来承担全部责任显然是不够的。因为ERP不是技术改造项目。当实施ERP波及到企业岗位设置、工作流程和规章制度等问题时,信息部门即便跑断腿也未必能解决的,高层领导或相关职能部门一次会议、一次协调就能定案。
虽然CIO的职务只能委以一人,但在项目实施过程中,应该有一个责权分明的CIO团队,或者说,CIO需要一个领导团队的支持。因此,在规划ERP时,要结合本企业的情况考虑好领导团队的最佳配置,这种配置不是把领导名单罗列进来就可以的,而是要抓住企业的关键症结,拟定真正能够负责任的最佳人选。
“五曰法”就是要有法治
强调法治,是因为ERP项目的复杂程度要远远高于一般意义上的管理咨询和技术引进项目。实施ERP是一个系统工程,所以,规划ERP的最后一步,是要为ERP立法。
立法的核心内容包括:明确的责任分工,明确的时间表和里程碑,明确的绩效考核和奖罚办法。这些“法规”要在ERP项目启动之时,就予以公布执行“法规”在项目实施过程中的执行力度直接决定了项目推进速度的快慢。
在一个成功案例中,制定了如表5所示的规章制度。这些制度从项目启动一直到实施完毕,始终得到执行,从而确保了ERP项目的实施成效。
表5 某企业实施ERP的相关制度
当这家企业出现帐实相符率没有按期达标的问题时,厂务会首先处罚了项目负责人,并贴出告示,引起震动。严肃考核的效果是不仅使问题得到迅速解决,而且还起到了杀一儆百的震慑作用。
而在另一家企业,当出现数据不准的问题时,几个部门互相推诿,纠缠不清。于是,系统上线运行时间一拖再拖,最后企业只得以最不经济的方式勉强解决了问题。同样是数据准确性问题,在这家企业成了一道难题,是因为没有明确的责任约束、时间约束和奖罚约束。这就是为ERP“立法”并严格“执法”的价值所在。
总结本篇,对于那些规模较大,或者历史较为悠久,或者管理关系比较复杂的企业而言,当CIO运筹帷幄ERP之时,首先要评估企业的“道”、“天”、“地”、“将”、“法”这五事,并制定出相应的政治策略、时机策略、管理咨询策略、用人策略和制度保障策略。当CIO对这“五略”都成竹在胸时,就开启了ERP成功的大门。

2020-02-23 17:15:56