淘宝直播推出2024年1月甄选政策,商家如何入选?
为助力淘宝行业深度运营的店播账号跃升成为百万账号,沉淀百万商家成长运营路径。淘宝直播推出2024年1月甄选政策,详情如下:
1、政策目的:助力行业深度运营的店播账号跃升成为百万账号,沉淀百万商家成长运营路径。
2、参与门槛: 商家自播直播账号,满足以下基础条件(需同时满足下列条件)
店铺DSR评分>4.7;
活动期商业化TR>=行业30万-100万店播TR均值的1.2倍;
行业对商家深度运营陪跑,深度配合直播侧复盘和沉淀经营方法论;
有明确运营计划、足够投入的店播账号,近1年内在淘内直播没达到过月直播总成交 100万,且最近3个平销月(7-9月)最高月直播总成交 未超过60万,如果是新开播账号,需已完成开播准备并在挑战前开播不少于3场。
新开播账号:主播本人实人认证的商家账号在淘宝直播首次开播在2023年11月1日及之后,且在淘宝直播有效开播场次(30分钟以上,不允许录播/挂机/多开,如果发现将取消该主播资格)≥3场
其他账号:商家账号在淘宝直播首次开播时间早于2023年11月1日之前,主播需满足:2022/10/1 至2023/10/31期间,每月直播总成交不足100万,且2023/7/1-2023/9/30期间最高月直播总成交未超过60万元
活动过程中,为保证消费者消费体验,不允许多个主播(主播账号)发布相同的直播内容,或出现其他影响用户体验的低质量直播
注:
1)同一个店铺的N账号,在同一个月内参与挑战的最多不超过2个;
2)不可同时参与新星计划、百万富翁策略,且未参与往期甄选政策。
3、活动时间
活动时间:2023年12月1日 00:00:00 - 2024年1月31日 23:59:59
考核时间:2023年12月1日 00:00:00 - 2024年2月29日 23:59:59
首月挑战时间:
12月自然月:2023年12月1日 00:00:00 - 2023年12月31日 23:59:59 ;该月挑战的报名时间截止是2023年11月30日
1月自然月: 2024年1月1日 00:00:00 - 2024年1月31日 23:59:59;该月挑战的报名时间截止是2023年12月29日
4、报名方式:定向邀约,最终参与活动名单以官方小二确认邀约为准,直播侧根据运营计划、挑战前的近期数据综合评估。
提报链接:
https://aliyuque.antfin.com/g/nb7n7n/zf583x/hm288hvhmr5wb8vc/collaborator/join?token=SMtxqs0Hkn1gW8wD&source=doc_collaborator#
5、政策规则:每天考核并为达到激励下发条件的主播下发激励,最长扶持3个月。
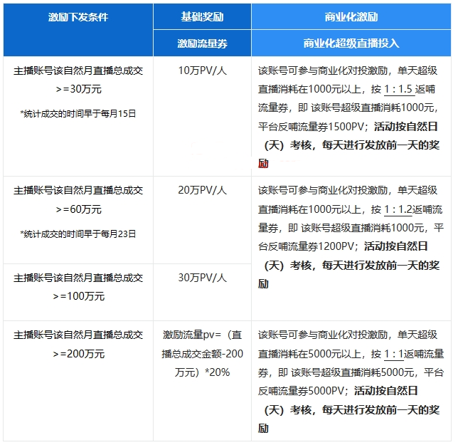
5.1 孵化月激励(报名通过后挑战月)

注:
1)达到考核要求后,行业运营可根据商家运营节奏,沟通直播侧将奖励分批发放,但最长不超过7天。
举例:某商家在12/13 的GMV 首次超过60万(达到了62万),则可发20万PV流量券激励,助力冲刺100万GMV。
2)200万以上直播总成交的激励分段,单账号在该分段的激励流量上限不超过150万。
3)直播总成交数据(剔除虚假交易数据及退款)由淘宝直播侧进行提供,考核周期均是以自然月的直播总成交数据为主
5.2 留存期激励(成功孵化到100万后的2个月)
1)成功孵化后首月激励
参与条件:孵化月直播总成交达到100万,且在本月不能多开(即,同时在多个平台直播同一内容)。

注:
1)成功孵化后首月定义标准:某商家12月1日开始挑战,则从12月1日开始统计GMV,如果
在23年12月31日,月直播总成交达到 101万(即成功达到100万的孵化目标),则从24年1月1日-1月31日为次月激励期。
在23年12月31日,月直播总成交未达到100万,则无法参与留存期激励。
2)200万以上直播总成交的激励分段,单账号在该分段的激励流量上限不超过150万。
2)成功孵化后次月激励
参与条件:孵化成功后首月直播总成交达到100万,且在本月不能多开(即,同时在多个平台直播同一内容)。

注:200万以上直播总成交的激励分段,单账号在该分段的激励流量上限不超过150万。
6、权益发放和使用规则
1、活动奖励的发放:完成活动考核要求才可获得奖励,主播可在淘宝直播PC中控台及淘宝主播APP查看流量发放明细。
2、奖励流量使用说明:https://www.yuque.com/tbzb/help/aev258ygey7o4lmx?singleDoc#
3、流量券的有效期:获取到的激励流量有效期限为7天(7天内未开播,或7天内开播时未使用流量券核销,第8天系统将会对这部分流量券做过期失效处理)。
7、活动清退
若出现以下情形,将立即被清退出活动:
1、不符合本活动考核相关要求;
2、如参与活动的商家主播存在违规行为通过数据造假等不正当方式获得本活动激励权益,平台将取消相应激励资格,并有权收回权益,并按照《淘宝直播管理规则》进行处罚,必要时将追究法律责任。
3、在本政策激励发放时,如参与主播合规安全码不是绿码,平台可取消该主播奖励。主播可在淘宝直播中控台或者淘宝主播APP>>体检中心查看主播合规安全码。具体可参考《淘宝直播营销准入基础规则》;
4、在本次激励活动中,商家主播或者主体关联的其他账号涉嫌严重违反《淘宝直播管理规则》被处罚或被处以特定管理措施,或违反《点淘社区管理规范》的,平台将取消相应激励资格,并有权收回权益(含已使用的及未使用的),并按照《淘宝网市场管理与违规处理》、《淘宝直播管理规则》进行处罚,必要时将追究法律责任。
5、用户存在账户异常或订单异常(如以获利为目的,或非实际消费需求而发生的交易等)的情形,则异常账户和异常订单不属于本规则的激励范围。
6、 商家主播应遵守淘宝和/或淘宝直播平台相关规则协议,如因商家主播违规行为,包括商品或者店铺被处以下架、屏蔽、删除、扣分、限制交易、监管账号或者查封店铺等措施,导致淘宝直播热浪币无法使用的,淘宝及淘宝直播将不进行任何退款、提现或补偿,并有权收回已发放的权益。

2024-01-12 12:44:02