扫码添加微信:juxia_com
快捷键,学会就可以扔掉鼠标。 F1帮助 F2改名 F3搜索 F4地址 F5刷新 F6切换 F10菜单 CTRL+A全选 CTRL+C复制 CTRL+X剪切 CTRL+V粘贴 CTRL+Z撤消 CTRL+O打开 SHIFT+DELETE永久删除 DELETE删除 ALT+ENTER属性 ALT+F4关闭…
2019上半年八大营销案例,你最喜欢谁的? 转眼2019年就过去半年时间了,这半年有过不少感动、搞笑、富有深意的营销广告出现过,你还记得哪个?今天给你们盘点一下! 1、小猪佩奇过大年…
随着技术日益突飞猛进,远程访问工具对全球企业的安全性和生产力变得至关重要。但是,支持远程访问和保护它可能是一项艰巨的挑战。然而,在今天的市场上,有远程访问工具能够两全其…
路由器的使用过程中,有时候为了提高路由器安全性,我们就需要修改路由器密码。那么TP-Link路由器怎么改密码?这里针对大家常用的无线路由器,主要会涉及到无线网络(WiFi)密码和路由器...
前面讲到当光猫指示灯power灯常亮,pon灯常亮,los灯不亮,lan1灯闪时,说明从服务器到光猫线路以及网络是正常的,如果还不能上网,那么说明是无线路由器问题了,下面来跟大家讲讲如何来...
随着科技的发展,家中网络的重要性不断提升,家里需要联网的设备越来越多,现在或许只是几台手机,几台电视,但是再过几年,万物互联将会是趋势,家中网络的布置会显得越发重要,今...
1、上图的那些接口是干什么用的您是否了解? 1、电话(有的也叫语音),就是电话线信号的,或者你可以更加灵活的去识别,接口比其他接口小,而且里面最多有四条铁线或者铜线(电话只有...
安装设置无线路由器需要用几根网线?看到网上安装设置路由器的教程,有的说需要两根网线,有的说需要一根网线,请问到底应该使用一根还是两根呢? 其实这个问题的答案并不是唯一的,...
在家庭或工作中,如果使用同一路由器,那么直连跟使用WiF有没有区别呢?从路由器分出来三根网线直连三台设备跟使用WiFi连接三台设备,在网速上会有差别吗? 要知道,网速是由入户宽带线...
家中路由器一天24小时在工作,长期不重启对上网或者使用寿命有影响吗? 其实路由器也相当于是一台微型电脑 它内部也有自己的CPU、内存、存储、操作系统等,只不过路由器的功能相对简单...
一、什么是黑宽带? 黑宽带又叫山寨宽带或黑接入,是指未取得通信管理部门许可接入服务资质的单位或个人,租用基础电信运营商线路,非法向普通用户提供上网接入业务,从而获得经济收...
最近很多人评论留言问电脑故障该怎么处理,至于这个问题一时间很难全部回答完。所以小编计划从今天开始,定时更新关于电脑各种故障的排除方法。那么今天就给大家讲一讲关于电脑哪个...
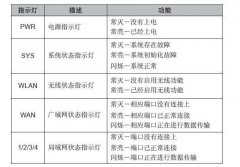
路由器LAN指示灯不亮怎么办?我们先了解一下路由器指示灯。路由器指示灯通常有:SYS系统指示灯、WAN指示灯、LAN指示灯、WiFi指示灯。如下图: 一、SYS灯不亮 SYS系统指示灯是路由器的工作状...