了不起!居然有人把BLDC整理的这么全
1.BLDC结构和基本工作原理
1.1 定子
BLDC定子是由许多硅钢片经过叠压和轴向冲压而成,每个冲槽内都有一定的线圈组成了绕组,可以参见图2.1.1。从传统意义上讲,BLDC的定子和感应电机的定子有点类似,不过在定子绕组的分布上有一定的差别。大多数的BLDC定子有3个呈星行排列的绕组,每个绕组又由许多内部结合的钢片按照一定的方式组成,偶数个绕组分布在定子的周围组成了偶数个磁极。
BLDC的定子绕组可以分为梯形和正弦两种绕组,它们的根本区别在于由于绕组的不同连接方式使它们产生的反电动势(反电动势的相关介绍请参加EMF一节)不同,分别呈现梯形和正弦波形,故用此命名了。梯形和正弦绕组产生的反电动势的波形图如图2.1.2和图2.1.3所示。
另外还需要对反电动势的一点说明就是绕组的不同其相电流也是呈现梯形和正弦波形,可想而知正弦绕組由于波形平滑所以运行起来相对梯形绕组来说就更平稳一些。但是,正弦型绕组由于有更多绕组使得其在铜线的使用上就相对梯形绕组要多。
平时由于应用电压的不同,我们可以根据需要选择不同电压范围的无刷电机。48V及其以下应用电压的电机可以用在汽车、机器人、小型机械臂等方面。100V及其以上电压范围的电机可以用在专用器具、自动控制以及工业生产领域。
1.2 转子
定子是2至8对永酩体按照N极和s极交替排列在转子周围构成的(内转子型),如是外转子型BLDC那么就是贴在转子内壁咯。如图2.2.1所示;
1.3 霍尔传感器
与有刷直流电机不同,无刷直流电机使用电子方式换向。要使BLDC转起来,必须要按照一定的顺序给定子通电,那么我们就需要知道转子的位置以便按照通电次序给相应的定子线圈通电。定子的位置是由嵌入到定子的霍尔传感器感知的。
通常会安排3个霍尔传感器在转子的旋转路径周围。无论何时,只要转子的磁极掠过霍尔元件时,根据转子当前磁极的极性霍尔元件会输出对应的高或低电平,这样只要根据3个霍尔元件产生的电平的时序就可以判断当前转子的位置,并相应的对定子绕组进行通电。
霍尔效应:当通电导体处于磁场中,由于磁场的作用力使得导体内的电荷会向导体的一侧聚集,当薄平板通电导体处于磁场中时这种效应更为明显,这样一侧聚集了电荷的导体会抵消磁场的这种影响,由于电荷在导体一侧的聚集,从而使得导体两侧产生电压,这种现象就称为霍尔效应,EH霍尔在1879年发现了这一现象,故以此命名。
图2.3.1显示了Ns磁极交替排列的转子的横戳面。霍尔元件安放在电机的固定位置,将霍尔元件安放到电机的定子是比较复杂的,因为如果安放时位置没有和转子的磁场相切那么就可能导致霍尔元件的测量值不能准确的反应转子当前的位置。
鉴于以上原因,为了简化霍尔元件的安装,通常在电机的转子上安装一颗冗余的磁体,这个磁体专门用来感应霍尔元件这样就能起到和转子磁体感应的相同效果,霍尔元件一般按照圆周安放在印刷电路板上并配备了调节盖,这样用户就可以根据磁场的方向非常方便的调节霍尔元件的位置以便使它工作在最佳状态。
霍尔元件位置的安排上,有60°夹角和120°夹角两种。基于这种摆放形式,BLDC的电流换向顺序由制造厂商制定,当我们控制电机的时候就需要用到这种换向顺序。
注意:霍尔元件的电压范圈从4V到24V不等,电流范圆从5mA到15mA不等,所以在考忘控制器时要考到尔元伴的电流和电压要求。另外,霍尔元件输出集电极开路,便用时需要换上拉电阻。
1.4 操作原理
每一次换向都会有一组绕组处于正向通电;第二组反相通电;第三组不通电。转子永磁体的磁场和定子钢片产生的磁场相互作用就产生了转矩。
理论上,当这两个磁场夹角为90时会产生最大的转矩,当这两个磁场重合时转矩变为0,为了使转子不停的转动,那么就需要按顺序改变定子的磁场,就像转子的磁场一直在追赶定子的磁场一样。典型的“六步电流换向”顺序图展示了定子内绕组的通电次序。
1.5 转矩转速特性
转矩和速度特性显示了转矩和转速特性。BLDC一共有两种转矩度量:最大转矩和额定转矩。当电机连续运转的时候表现出来的就是额定转矩。在无刷电机达到额定转速之前,转矩不变,无刷电机最高转速可以达到额定转速的150%,但是超速时电机的转矩会相应下降。
在实际的应用中,我们常常会让带负载的电机启动、停转和逆向运行,此时就需要比额定转矩更大的转矩。特别是当转子静止和反方向加速时启动电机,这个时候就需要更大的转矩来抵消负载和转子自身的惯性,这个时候就需要提供最大的转矩一直到电机进入正向转矩曲线阶段。
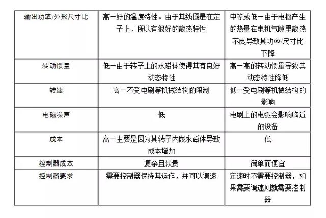
1.6 BLDC与其他类型电机比较
2. 换向时序
图2.6.1显示了霍尔元件的输出、反电动势和相电流的关系。图2.6.2显示了根据霍尔元件输出的波形应该给绕组通电的时序。
图2.6.1中的通电序号对应的就是图2.6.2中的序号,每隔60°夹角其中一个霍尔元件就会改变一次其输出特性,那么一圈(通电周期)下来就会有6次变化,同时相电流也会每60°改变一次。但是,每完成一个通电周期并不会使转子转动一周转子转动一周需要的通电周期数目和转子上的磁极的对数相关,转子有多少对磁极那么就需要多少个通电周期。
图2.6.3是关于使用MCU控制无刷电机的原理图,其中微控制器PC18FXX31控制Q0-Q5组成的驱动电路按照一定的时序为BLDC通电,根据电机电压和电流的不同可以选择不同的驱动电路,如 MOSFET、IGBT或者直接使用双极性三极管。
表2.6.1和表2.6.2表示的是基于霍尔输入时在A、B、C绕组上的通电时序。表2.6.1转子顺时针转动的时序,表262是转子逆时针转动的时序。上面两个表格显示的是当霍尔元件呈60°排列时的驱动波形,前面也提到霍尔元件还可以呈120°的夹角排列,那么这个时候就需要相应的驱动波形,这些波形都可以在电机生产商的资料里找到,应用时需要严格遵守通电时序。
如图2.6.3所示,假设驱动电压和电机运行时的电压相等(包括驱动电路本身的损耗),当PWMx按照给定的时序开和关时无刷电机将会以额定的转速旋转。为了调速,我们使用远高于电机运转频率的PwM驱动电机,通常我们需要至少10倍于电机最高频率的PWM驱动波形。
当PWM驱动波形的占空比变化时,使得其在定子上的有效电压变化,这就实现无刷电机的调速,另外,当驱动电源电压高于电机本身的额定电压时,我们可以调节PWM的占空比来使得驱动电源电压适合电机的额定驱动电压。可想而知,我们可以使用同一个控制器去挂接不同额定电压的电机,此时只需要用控制器改变一下PM的占空比就行了。
另外还有一种控制方式:当微控制器的PWM输出不够用时,可以在整个通电时序内将上臂一直导通(即上臂不使用PM)而下臂使用PWM驱动。
图2.6.3中连接数字和模拟转换通道的分压电路提供了一定速度的参考电压,有了这个电压,我们就可以计算PWM波形的有效值。
闭环控制
我们可以通过闭环测量当前电机的转速而达到控制电机的转速的目的,我们通过计算期望转速和实际转速的误差,然后使用PD算法去调节pwM的占空比以达到控制电机转速的目的。
对于低成本,低转速的应用场合,可以使用霍尔传感器获得转速反馈。利用PC18FXX31一个定时器去测量两个霍尔元件输出信号,然后根据这个信号得出实际的转速。
在高转速应用场合,我们可以在电机上装上光电编码器,可以利用其输出相差90°的信号进行转速和转向的测量。通常,光电编码器还可以输出PR信号,使得可以进行较精确的转子定位,编码器的编码刻度可以上百甚至上千,编码刻度越多,精度越高。
3. 反电动势( BACK EMF)
根据楞次定律,当BLDC转动时其绕组会产生与绕组两端电压相反方向的反向电压,这就是反电动势( BACK EMF)。记住,反电动势和绕组所加电压是反向的。决定反电动势的主要因素有以下几点:
·转子的角速度
·转子永磁体的磁场强度;
·每个定子绕组缠绕的线图数量
计算反电动势的公式:
Back EMF =(E)oC NLBw
其中:
·N为每相绕组的线圈数量
·L转子的长度
·B为转子的磁通密度
·W为转子的角速度
当电机一旦做好,那么其绕组的线圈数量和永磁体的磁通密度就定了,由公式可知,唯决定反电动势的量就是转子的角速度(也可以换算为线速度)且角速度和反电动势成正比厂家一般会提供电机的反电动势常量,通过它我们可以用来估计某一转速下反电动势的大小。
绕组上的电压等于供电电压减去反电动势,厂家在设计电机的时候会选取适当的反电动势常量以便电机工作时有足够的电压差可以使电机达到额定转速并具有足够的转矩。
当电机超过额定转速工作时,反电动势会持续上升,这时加在电机绕组间的有效电压会下降,电流会减少,扭矩会下降,当反电动势和供电电压相等的时候,电流降为0,扭矩为0,电机达到极限转速。
4. 无传感器BLDC控制
目前为止,我们所讨论的都是基于霍尔元件获取电机转子位置的换向器控制方式,其实可以直接通过测量电机反电动势而知道转子的位置,在图2.6.1中已经可以比较清晰的看出反电动势和霍尔元件输出信号之间的关系。
通过前些章节的讨论,我们可以看出在任何时候,电机的绕组都是有一相为正向通电一相为反向通电和另外一相为不通电。当某相反电动势反向的时候霍尔传感器的输出也跟着变化。
理想状态下,霍尔元件的输出会在相反电动势过零的时候发生改变,实际应用时会有段小的延迟,这种延迟可以通过微控制器补偿。
图3.1.1为利用反电动势过零检测的方式来控制BLDC
还有一方面需要考虑:当电机转速比较低的时候,反电动势会比较小,以致过零检测电路无法正常检测,这个时候在电机启动阶段就需要使用开环控制,当电机启动到产生可以过零检测的反电动势转速时,系统就需要切换到过零检测控制模式,进行闭环控制。
最低的过零检测转速可以根据电机的反电动势常量计算出来。根据这个原理,可以去除霍尔元件以及因其安装的辅助磁体,这样就可以简化制造节约成本。另外,除去了霍尔元件的电机可以安装在一些粉尘和油污比较大的地方而无须为保证霍尔的正常工作而定时进行清理,与此同时,这种免维护电机还可以安装在人很难触及的地方。
选择合适的BLDC参数。其主要参数有以下几点:
·应用是的最大扭矩要求
·平方根(RMS)扭矩需求
·转速要求。
4.1 最大扭矩
最大的扭矩可以通过将负载扭矩、转动惯量和摩擦力相加得到。另外,还有一些额外的因素影响最大需求扭矩如:气隙空气的阻力等,这就需要至少20%的扭矩余量,综上所述
有以下等式:
TJ为电机启动或加速过程需要克服的转动力矩,其主要包括电机转子的转动力矩和负载的转动力矩,其表示为:
上式中a为加速度。动为定子和负载的转动力矩电机的机楲轴决定电机的负载力矩摩擦力。
4.2 平方根扭矩
可以近似的认为平方根扭矩为实际应用中需要的持绩输出扭矩。它由很多因素决定:最大扭矩、负载扭矩、转动惯量、加速、减速以及运行时间。下面的等式表示了平方根扭矩的计算,其中T为加速时间、TD为减速时间和T为运行时间。
4.3 转速
这是有应用需求的转速。比如,吹风机的转速需求是,最高转速和平均转速相差不大显然在一些点对点定位系统如传送带和机械臂系统中就需要大转速范围的电机,可以根据电机的转速梯形曲线()确定电机的转速需求。通常,由于其他因素,在计算电机转速需求的时候需要留有10%余量。
BLDC典型应用说,BLDC可以分为以下三种主要用途:
·持续负载应用
·可变负载应用
·定位应用
1 持续负载应用
这种应用主要用于那些需要一定转速但是对转速精度要求不高的领域,比如风扇、抽水机、吹风气等一类的应用。通常这类应用成本比较低且多是开环控制。
2 可变负载应用
这类主要指的是电机转速需要在某个范围内变化的应用,在这类应用中主要对电机的高转速特性和动态响应特性有更高的要求。家用器具中的洗衣机、甩干机和压缩机就是很好的例子。
在汽车工业领域,油泵控制、电控制器、发动机控制和电子工具等也是很好的例子在航空领域也有很多的应用,比如离心机、泵、机械臂、陀螺仪等等。这个领域中多使用电机反馈器件组成半开环和闭环进行控制。这就需要复杂的控制算法,增加了控制器的复杂程度也增加了系统成本。
3 定位应用
大多数的工业控制和自动控制方面的应用属于这个类别。在这些应用中往往会完成能量的输送,如齿轮或者传送带,因此系统对电机的转速的动态响应和转矩有特别的要求,同时这些应用也可能需要随时的改变电机的转向,电机可能工作在匀速,加速,减少阶段,而且有可能在这些阶段中负载也在变化,所以这对控制器提出了更高的要求,通常这种控制使用闭环控制,甚至会有扭矩环、速度环和位置环三个控制环。
测速时可能会用上光电编码器和出同步设备。有时候这些传感器会被用于测量相对位置,也有时候用于测量绝对位置。过程控制、机械控制和运输控制很多都属于这类应用。

2020-07-27 09:06:35