流程图不会画?
很多朋友工作中需要制作流程图,但是自己画出的流程图根本没法看。
今天教大家一种超级简单的流程图绘制方法,保你一学就会。
绘制工具:迅捷画图
一个好工具能让你的工作事半功倍,迅捷画图就是如此,使用它几分钟就可以完成一份流程图
方法步骤
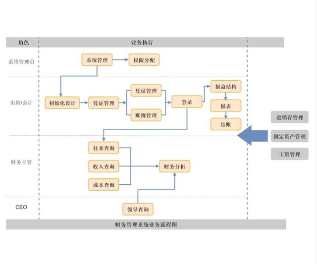
第一步:在绘制流程图前,我们的脑海里肯定要先有一份构图,思路清晰才能更有利
例如这样:
第二步:打开迅捷画图软件(百度直接搜索“迅捷画图”就可以找到此软件),进入主页
第三步:点击进入“立即体验”,新建一个文件夹,有3种文件创建方式“流程图”“思维导图”“文件夹”“从模板新建”,任选一个你需要的就可以
第四步:点击流程图,就会新建一个流程图模板,
第五步:直接点击图形样式就可以添加至绘制区域
第六步:图形样式添加好以后就可以编辑文字啦,文字编辑好以后还可以导出文件呢
其实我觉得自己绘制流程图又麻烦又耽误时间,还不如直接套用模板
迅捷画图网站里还有很多流程图模板可以免费使用,比自己手动制作方便多了

2020-07-01 11:42:28