扫码添加微信:juxia_com
7月15日下午,OPPO通过线上沟通会的形式,发布了四款快充产品。其中125W超级快充技术不仅支持手机快速充电,还兼容了多种充电协议,可以为主流的平板和笔记本提供电量。 OPPO的这项125W超级…
在双十一这一特殊日期,天猫、苏宁等平台都在发力时,拼多多很是淡定。直到10月30日晚间,才将百亿补贴计划公布于众。 拼多多的百亿补贴政策刚刚实行,市场就传出阿里巴巴与春晚合作的…
临近年关,各行各业都想年底有一个漂亮的成绩,想要过个好年是主旋律。于是,网络上各大公司相关的利好信息也铺天盖地传播开来。 在这其中,卖咖啡的瑞幸最近因为股价翻倍、市值破百…
在1月17日至2月27日这一个多月的时间里,湖北小米长江产业基金合伙企业(有限合伙) (下称小米产业基金)投资(包括股权融资和战略融资)了八家半导体公司。自成立手机处理器研发公司至...
自去年被美国政府所硬刚之后,华为就一直都在各大网络新闻圈上刷屏。很多人都认为,如今的华为确实是太难了。 以一己之力来对抗国外的众多科技巨头属实是非常不易,不过在去年,也是...
今年农历春节前,华为创始人任正非参加了瑞士达沃斯世界经济论坛并参与对话,其中谈到了华为在美国打压下的生存问题。任正非认为,来自美国的打压不会对华为造成太大的影响,但会对...
无数的事实告诉我们,基带芯片实现确实非常难,比通用CPU难度还要大不少。 去年iphone11发布,但是作为苹果一年一款的主力手机版本,在这个时间节点,全球竟然都没有5G版本,并且同时传来...
如何充分利用广电自身的相关优势并与当下相关产业进行结合,进而诞生出一个个全新的5G市场与业务,是中国广电与相关产业合作者共同面对的。 广电5G出新剧集了。 上一集 和国网的合作剧...
哈喽黑粉们,欢迎来到 黑马公社 ! 最近发布了许多新机, 不过基本都是各家的旗舰机, 中端手机, 已经有一段时间没有得到更新。 相比于旗舰手机, 中端手机才是消费者购买主力 。 在去...
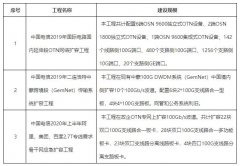
C114讯 3月13日消息(水易)来自中国电信官网消息,中国电信2019年国际OTN扩容工程等3个项目采用单一来源方式采购。最终华为技术有限公司和华为技术服务有限公司联合体中标。 公告显示,本...
[PConline资讯]据外媒报道,受疫情影响,苹果的产业链受到了不小的冲击,复工推迟,产能迟迟上不来。作为三星电子和苹果公司的屏幕供应商,三星显示(Samsung Display)已经请求越南免除对其7...
周鸿祎 资料图 我正在家中自行隔离。360 集团董事长兼 CEO 周鸿祎近日在其 云出席 的一场线上发布会中表示。12 日下午,周鸿祎在朋友圈中表示:2 月 25 日、26 日参加 RSA 大会,于 3 月 3 日早...
随着每年一度的苹果春季发布会的逐渐临近,这几天外媒凭借对早期开发系统的深挖,向外界曝光了一系列iOS14系统所带来的新功能。值得一提的是,由于目前全球受新冠疫情影响,今年的苹果...