外链代发包收录,纯手工外链代发就找老客外链吧

站长新闻

您的位置:老客外链 > 站长新闻 >

字节跳动“大小周”争论揭加班文化面纱@

文章来源:未知 作者:老铁seo 人气:19 时间2021-06-22 21:34:35

互联网公司员工苦“大小周”久矣,但如若真要取消“大小周”,从业者的矛盾心理也显露出来。

近日,字节跳动新任 CEO 梁汝波首次在公司例行的“Open Day 活动”上与大家见面,并公布了一项公司内部调研,数据显示,三分之一的人不支持取消大小周,三分之一的人支持。而对于最终是否取消大小周,高层暂时还没有定论。

在外界惊异于为什么会有高达三分之一的员工不支持取消之时,一位员工称,如果取消了大小周,自己每年将损失近 10 万元收入。这让人们一时间意识到,非大厂员工对大厂员工加班的“惨状”或许存在着一些偏见。

大小周的普遍模式是指一周工作五天,下一周工作六天,按此交替。但也有部分企业的部分重点业务实行其他模式,比如此前曾有网友爆料称,多多买菜业务实行的是一周工作七天,一周工作六天的“超级大小周”模式。

“大小周”工作制并非是互联网行业的独有现象,但在互联网行业的语境中被最多讨论、发酵。从马云提出“996 是福报”,到多起互联网员工猝死事件,极端的加班现象及其后果总能引发舆论高度关注。

回到字节跳动此次大小周调研,首先不少员工对调研结果表示质疑。

搜狐科技询问的多位字节跳动员工均表示,自己没有收到调研通知,也没有参加任何形式的大小周意愿调查。一位字节跳动工程师言雨表示,“HR 的数据将信将疑就好”,而另一位在字节跳动图虫业务工作的员工小飞则玩笑称,“可能是‘三分之一的管理层’同意大小周吧”。

虽然调研选取的样本难以被证实,但在 Open Day 活动上被提出,让小飞觉得“八成会落实取消大小周”,他猜测公司是有意放出口风。

在内网,字节员工对此事讨论激烈。言雨称匿名论坛里已经分成两派互喷,“矛盾非常激烈”。

一直以来,网友对互联网公司加班文化的讨伐不少,但客观来看,相比于很多隐形加班却不给加班费的公司而言,互联网大厂严格执行加班费,也是很多年轻人愿意选择去大厂多劳多得的原因。

有字节跳动员工算了笔账,正常工作日 22 天,大小周双薪就算四天,所以取消大小周,月薪会损失 4/26=15.4%。如果以月薪 4 万计算,每年将会损失 8 万元左右。

但要注意的是,小飞告诉搜狐科技,字节于今年才开始实施双倍工资的加班费,此前实际上是 1.2 倍。“加班日两倍工资成本蛮高的。”小飞猜测,公司很有可能在衡量加班给公司带来的真正效益。

加班报酬和工作量是否匹配,同样是员工中出现持相反观点两派的原因。部门不同,加班情况大不相同。刚转去国际化电商支付部门的吴远表示,即使身在国际化部门,国外对接方周末不上班,他们的加班日也可以被塞满,“可以周末写需求,周中上线,工作永远做不完的”。

这样的情况不只出现在字节跳动,有腾讯微信事业群的员工曾抱怨称,加班 1.2 倍工资,却有 1.5 倍工作量。

而在抖音审核部门的媛媛则轻松一些,“因为审核工作量主要看用户投稿量,所以对于我们来说,周末加班有时审核量会比工作日少”。

在是否取消大小周这件事上,两方都有各自的顾虑。一方觉得,如果工作量没变,取消大小周后还要无偿加班,会更不能接受;而另一方觉得,加班日不饱和的工作量拿双倍工资,何乐而不为。

“最好就是,涨薪,然后双休”,是多数希望取消大小周员工的心声。在入职时,字节 HR 会口头告知大小周制度,将加班费算入工资总包,并进行一定幅度的涨薪,也就是说,如果刨去加班费,为维持总包不变,基本工资涨幅可能需要提升。

另一位支持取消大小周的员工则在社交平台表示:“从个人角度看来,我认为我想要双休,我认为多赚几万块钱对我来说意义不是很大,并不是说我不缺钱,而是一年几万块钱对我的生活没有本质上的改变,买不起房还是买不起,体会过加班的人都懂,损失了双休是很难受的。你知道为什么周末加班两倍工资吗?因为一份工资用于弥补你丢失了一天的假期,另一份工资用于购买你为公司提供的服务。”

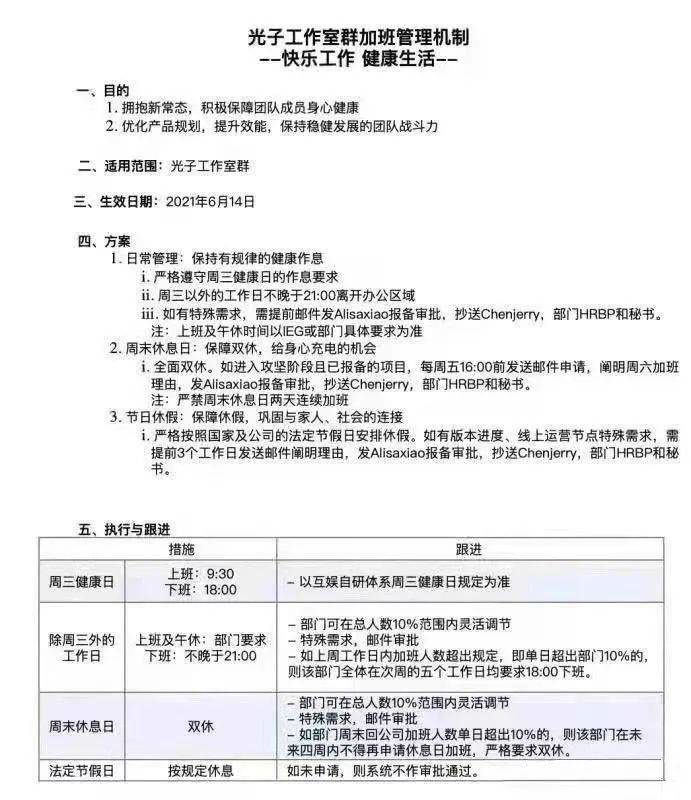
无独有偶,腾讯也开始加入“反加班”阵营。此前不久,腾讯旗下光子工作室宣布将实施强制 6 点下班政策。

光子工作室表示,自 6 月 14 日起,将严格遵守周三健康日,即周三 18:00 下班,其他工作日不晚于 21:00 离开办公区域,如果有特殊需要提前报备审批。此外,周末全面双休,节假日休假严格按照国家法定节假日安排休假。如果加班人数超过部门的 10%,违规团队下周五个工作日全体 6 点下班,周末违规加班的团队,连续四周不准加班。

一位腾讯 PCG 员工也在社交平台表示,公司目前在大量招收人,用人数来平摊工作量,“至少我们部门下班已经提前到八点左右了”。

面对头部大厂纷纷调整加班制度,吴远猜测或许也跟三胎政策有关,如果即将有提升生育意愿的配套政策出台,头部大厂肯定不想被“枪打出头鸟”。大厂牵头“反加班”,是难得的好势头,但究竟是否是虚晃一枪,仍不得而知。

(文中均为化名)

联系我们

在线服务 外链咨询 二维码

扫码添加微信:xmbfjc