天猫专卖店名称规则是什么?天猫专卖店可靠吗?
天猫平台的店铺类型很多,专卖店就是其中之一。如果想购买产品,可以选择在这个平台消费。开店的话可以了解一下天猫店铺的命名规则是什么。
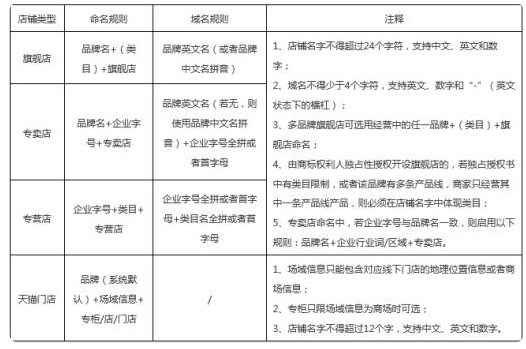
天猫店铺的命名规则是什么?
天猫店靠谱吗?
是品牌的一级授权经销商/代理商/经销商开的店,卖的是这个品牌下的产品。如果拿货,也是从旗舰店的厂家拿货。按理说,一般情况下,专卖店卖的商品和旗舰店没什么区别,而且因为进货价更低,所以能卖得比旗舰店便宜,赠品也更多。
但是天猫店铺不敢说是100%正品,谁也不敢保证。无论在哪里买东西,都有信誉好的商家和假冒商家。我们可以通过商品的销量来判断,然后再看商品的评价。如果真的不满意,可以通过天猫七天无理由退货。
购物如何选择靠谱的店铺?
1.淘宝好评率
你买任何东西都需要选择一个好的卖家,但不要只凭钻石或皇冠的表面名声来判断。最重要的是关注它的好评率。如果一个五冠的卖家好评率只有90%,那么这五冠的卖家口碑有问题,或者产品有问题。相反,如果一个卖家有两颗钻石,好评率100%,说明这个卖家的服务还是不错的。
2.看看分数
店铺的动态评分也不容忽视。有的店铺通过各方协调得到了好评,有的则是因为卖家态度好才给的。其实只有打分才能看出一件事的好坏。一般来说,信誉高、分数高的店铺是值得信赖的。当然,这是要考虑的条件之一,不是唯一的。
3.看评价
在淘宝等购物平台上,收到商品后可以评价。评价可以说是大部分买家在淘宝买东西的判断依据。大部分买家收到货后会先试用一下,然后对收到的商品发表自己的印象和评论。
尤其是服装类,因为现在发达的PS功能让买家不敢相信图片的精致程度,所以期待看到一些关于实际商品与商品描述和图片对比的评论。评价越详细,越有参考价值。是购买者对商品和商家服务态度最直观的反应,尤其是对商品和商品描述的一致性的评价。
天猫商城是一个注重商品质量的商城,对入驻卖家的要求相当严格。但是,假货的出现还是难以避免。大家都要买靠谱的商品,尽量以旗舰店为主。

2022-11-28 16:22:51